冰楓論壇

 找回密碼
 立即註冊
搜索
查看: 10|回覆: 0
打印 上一主題 下一主題

[閒聊] 短劇男神「拍過環大陸BL」新劇下架!演配角也不行…官方通知瘋傳

[複製鏈接]

1萬

主題

1

好友

5012

積分

論壇元老

Rank: 8Rank: 8

UID
369052
帖子
30871
主題
18483
精華
0
積分
5012
楓幣
407
威望
4769
存款
150500
贊助金額
600
推廣
1
GP
10270
閱讀權限
90
在線時間
1855 小時
註冊時間
2022-12-1
最後登入
2026-3-12

私服達人 懶人勳章 太陽勳章 音樂勳章 神手勳章 Apple勳章 解說達人 論壇粉絲 積分勳章 發帖達人 2022年紀念勳章 2022聖誕節紀念勳章 2023年紀念勳章 Android勳章 論壇支持王 長老勳章 屁孩勳章 高級客戶 VIP會員 在線終極王 2023端午節紀念勳章 2023中秋節紀念勳章 2023聖誕節紀念勳章 2024年紀念勳章 2024端午節紀念勳章 2024中秋節紀念勳章 2024聖誕節紀念勳章 2025年紀念勳章 2026年紀念勳章

跳轉到指定樓層
1
發表於 3 小時前 |只看該作者 |倒序瀏覽
記者陳芊秀/綜合報導
大陸BL劇演員再傳一則封殺消息。繼陸劇《逐玉》演員何昶希因接拍BL劇疑似遭封殺,角色被AI換臉由朱贊錦取代,緊接著又傳出短劇演員陳建宇因演出BL劇《吾岸》,新劇遭下架,粉絲憂心未來可能沒有短劇可拍。



d8655833
▲大陸男星陳建宇拍過多部短劇,傳出因拍環大陸BL劇《吾岸》,新上線短劇被下架。(圖/翻攝自微博)



陸網近日瘋傳一則通知,內容提及「網絡視聽司」指示平台「紅果短劇」,針對BL劇《吾岸》的演員陳建宇主演的微短劇《灼灼夜色入我懷》進行處理,意即下架。眾多娛樂博主轉發通知訊息截圖,並解讀「耽美演員連短劇都不能拍了,只要拍環大陸的就被處理,這人只是個配角,看來拍環大陸就要被rfs(軟封殺)的是真的」。



d8655830
d8655831
▲陸網瘋傳通知訊息截圖,要求平台將陳建宇短劇進行處理。(圖/翻攝自微博)



陳建宇是知名短劇演員,目前他演出的作品仍有部分劇集仍可觀看,《灼灼夜色入我懷》曾於今年2月上線播出,但目前平台已經搜尋不到該劇集。他在去年11月播出的《吾岸》飾演陸臻,是主角前任男友。



d8655829
d8655832
▲陳建宇其他作品仍可觀看,2月上線的新劇被下架。(圖/翻攝自微博)



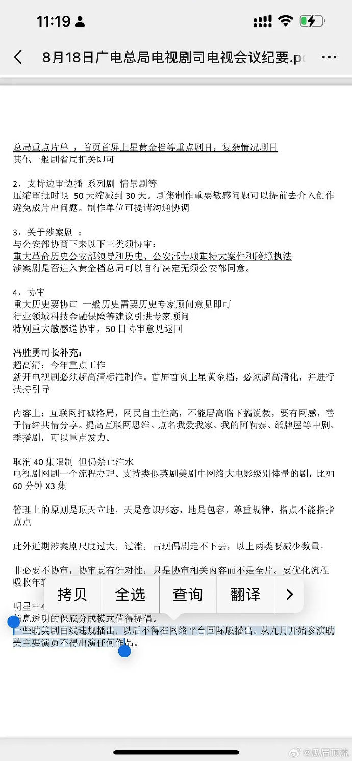
陸網去年8月瘋傳截圖聲稱是「廣電總局電視劇司會議紀要」,內容提及有一些耽美劇(台稱:BL劇)曲線違規播出,要求以後不得在網路平台國際版播出,另外,從2025年9月開始,參演耽美作品的主要演員,不得出演任何作品。



8362212
▲大陸廣電總局會議記錄瘋傳,內容提及「耽美劇曲線違規」。(圖/翻攝自微博)




CR:https://star.ettoday.net/news/3131186

收藏收藏0 推0 噓0

分享這篇文章



把本文推薦給朋友或其他網站上,每次被點擊增加您在本站積分: 1鑰匙
· .. ·
╰╯
複製連結並發給好友,以賺取推廣點數
簡單兩步驟,註冊、分享網址,即可獲得獎勵! 一起推廣文章換商品、賺$$
高級模式
B Color Image Link Quote Code Smilies

廣告刊登意見回饋關於我們管群招募本站規範DMCA隱私權政策詐騙防範及資料調閱

Copyright © 2011-2026 冰楓論壇, All rights reserved

免責聲明:本網站是以即時上載留言的方式運作,本站對所有留言的真實性、完整性及立場等,不負任何法律責任。

而一切留言之言論只代表留言者個人意見,並非本網站之立場,用戶不應信賴內容,並應自行判斷內容之真實性。

小黑屋|手機版|冰楓論壇

GMT+8, 2026-3-12 21:34

回頂部